In caso di superamento dei limiti attribuibile a fondo naturale, il piano di indagine deve essere validato dall’Arpa?

Il tema è trattato per i cantieri di piccole dimensioni dall’art. 20, comma 2, del D.P.R. che, nel caso di superamento dei limiti dovuto a fondo naturale, richiama la procedura prevista dall’art. 11 del D.P.R. (valido per i cantieri di grandi dimensioni).
La procedura è quindi analoga sia per i grandi che per i piccoli cantieri.

Il proponente deve segnalare il superamento ai sensi dell’art. 2421 del d. lgs. 152/2006 e deve presentare all’Arpa un piano di indagine che va condiviso con l’Arpa ed eseguito dal proponente. Il piano di indagine può fare riferimento anche ai dati pubblicati e validati dall’Arpa relativi all’area oggetto di indagine. Sulla base delle risultanze del piano nonché di altri dati disponibili, l’Arpa definisce i valori di fondo, sulla base dei quali il proponente presenta il Piano di utilizzo o l'auto dichiarazione.
Il riutilizzo deve avvenire nell’ambito del sito di produzione o di un sito avente comunque caratteristiche analoghe in termini di concentrazione di tutti i parametri oggetto di superamento dei limiti.

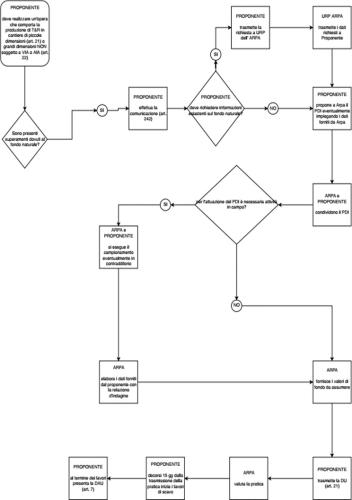
Il Piano di indagine, eventualmente basato sulla relazione di Arpa e/o su altri studi pubblicati e validati dall'Agenzia, viene presentato all’Arpa del quadrante di competenza e deve essere progettato su un modello concettuale geologico–pedologico, eventualmente elaborato anche sulla base di considerazioni di tipo geomorfologico, in grado di spiegare la presenza naturale delle sostanze riscontrate in concentrazioni superiori ai limiti di CSC nell’area / nelle aree di interesse per l’opera.

Il numero dei punti di indagine, l’ubicazione nello spazio e la profondità di indagine devono essere esplicitati nel Piano di indagine mediante cartografia a scala adeguata e devono essere coerenti con il modello concettuale.

Il Piano di Indagine deve inoltre contenere le specifiche di campionamento e le metodiche di analisi.

Di seguito si propone lo schema di flusso per la predisposizione del Piano di Indagine.

 

1   L’art. 242, c.3. Qualora l'indagine preliminare di cui al comma 2 accerti l'avvenuto superamento delle Csc anche per un solo parametro, il responsabile dell'inquinamento ne dà immediata notizia al Comune ed alle Province competenti per territorio con la descrizione delle misure di prevenzione e di messa in sicurezza di emergenza adottate. Nei successivi trenta giorni, presenta alle predette amministrazioni, nonché alla Regione territorialmente competente il piano di caratterizzazione con i requisiti di cui all'allegato 2 alla parte quarta del presente decreto. Entro i trenta giorni successivi la Regione, convocata la conferenza di servizi, autorizza il piano di caratterizzazione con eventuali prescrizioni integrative. L'autorizzazione regionale costituisce assenso per tutte le opere connesse alla caratterizzazione, sostituendosi ad ogni altra autorizzazione, concessione, concerto, intesa, nulla osta da parte della Pubblica amministrazione.

Ultima modifica 24 Aprile 2024